传声器是将声信号转换成电信号的声电换能器,它有多种类型。其中电容传声器是指利用电容的变化工作的传声器,它具有接近理想传声器所要求的各种特性,因此,在精确的声学测量领域,大多采用电容传声器。传声器极化电压是指加在电容式传声器振膜和极板之间的直流电压,是影响电容传声器的声压灵敏度的主要因素之一,电压值一般为28V、200V。极化电压经过一个20MΩ~100MΩ的高阻值电阻从声学测量仪器输出到传声器的前置放大器上,因此具有很高的输出阻抗,无法用普通的电压表去进行精确测量。
在国家相关校准规范中,推荐采用一种间接的方法—补偿法,其主要步骤为:将一个可调直流稳压电源的输出和待测极化电压的输出分别接至直流检流计的两端,直流稳压电源的输出同时还接入电压表的输入端,调节可调直流稳压电源的输出电压使其接近于极化电压的标称值,然后仔细调节可调直流稳压电源的输出电压,使直流检流计的读数为零,此时电压表的示值即为极化电压的值。可以看出该测量方法需要多种仪器配合使用,操作也比较繁琐,对操作人员的要求较高。针对上述问题,我公司设计了一种专用测量装置,以降低测量操作难度和设备复杂度,提高测量精度。
1 整体设计
设计的重点在于如何利用普通的低压电路实现对高压信号的阻抗变换和精确测量。系统的整体结构组成如图1所示。

图1 整体结构
系统主要包括阻抗变换模块、直流电压表、MCU采样控制模块、隔离电源模块、高压直流电源模块等。阻抗变换模块的核心电路是一个由普通的JFET-Input运放组成的电压跟随电路,具有近似无穷大的输入阻抗。隔离电源模块为阻抗变换模块的运放电路提供正负电源,并在其0V输出端接入高压直流电源模块输出的参考电压VREF,能够相应的提高运放的共模工作电压而不改变其正负电源端的差模电压。MCU采样控制模块用于监测直流电压表输入端的电压范围,并根据电压范围控制高压直流电源模块的工作状态和电压输出。
2 模块电路设计
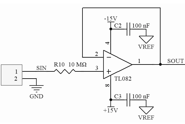
2.1 阻抗变换模块
阻抗变换电路如图2所示,其核心元件是一个JFET-Input运放,采用双电源供电,最大供电电压为±15V,该芯片由于采用JFET输入结构,因此具有很高的输入阻抗,可达1000GΩ。运放的输入端串联一个高阻值的电阻R10,当输入信号的电压超过运放的输入电压范围时,可保护运放的输入端。运放的输出与负输入端相连,组成一个电压跟随电路,进一步增大了运放电路的输入阻抗,因此,该电路的输入阻抗可视为无穷大,消除了极化电压的高输出阻抗的影响。由于电压跟随电路的输出阻抗很低,其输出端接普通的直流电压表即可。

图2 阻抗变换电路
2.2 隔离电源模块
在运放电路中,运放输入输出的电平范围只能位于供电电压之间,以本文选择的运放为例,输入输出信号的电平范围必定只能在-15V~15V之间,远达不到极化电压的电压范围。图3是为解决这个问题而设计的电路,主要采取两个措施:运放采用双路隔离电源模块供电,输出±15V;隔离电源模块的0V输出参考端接入一个参考电压VREF。

图3 隔离电源电路
如此,隔离电源模块相对于GND的输出电压变为:VREF+15V,VREF-15V。例如,当VREF的值为200V时,运放的输入输出信号的电平范围提高到185V~215V之间,同时,运放的正负电源端的电压差仍然为30V,不影响运放的正常工作。因此使用普通的低压运放电路即可以完成对200V极化电压的阻抗变换。
2.3 高压直流电源模块
极化电压的标称值通常为200V、28V和0V,故高压直流电源模块的输出也需要设置成这三个电压选项,由MCU采样控制模块控制。电路如图4所示,R4、R5用于调节输出电压,C8用于降低输出纹波,使输出稳定在200V。R14、R15分压产生28V和200V一起接入继电器的管脚,由MCU通过控制HV_SL的电平来选择需要接通的电压。当MCU控制HV_EN使模块电源处于关断状态,且VREF接通28V的输出时,VREF输出为0V。

图4 高压直流电源模块电路
2.4 MCU采样控制模块
为了适应实际使用时不同的极化电压输入值,系统还设计有MCU采样控制模块。MCU最小系统部分的电路,不再详述,简化后的电路如图5所示。阻抗变换电路的输出通过R17、R18两个电阻分压,信号幅度缩小约100倍后接入MCU的ADC输入管脚,MCU再对输入信号的电平进行采样、监测。同时C9对分压后的信号进行滤波,保证采样的精度。MCU根据采样信号的电平值来判定待测极化电压的取值范围,再通过HV_SL、HV_EN控制高压直流电源模块输出合适的参考电压VREF。此外MCU还控制一个绿色LED和一个红色LED,正常工作时点亮绿色LED,异常时点亮红色LED。具体的软件工作流程在下一个章节会详细介绍。

图5 MCU采样控制简化电路
3 调试及测试结果
为了验证设计的效果,对制作的样机进行了测试,测试方法如图6所示。可调电源模块串接一个高阻值电阻模拟待测的极化电压,调节电源模块的输出,使输出值分别为:18V、28V、38V、190V、200V、210V,同时记录数字万用表和测试样机的数值。

图6 测试方法示意图
为了避免不同型号电压表之间的数值误差对测试结果的影响,在测试过程中,将测试装置中的直流电压表也用Agilent 34401A代替。
4 结论
我公司设计的极化电压专用测量装置,具有操作简便、测量准确、成本较低的特点。可应用于声学测量放大器、声级计等精密声学测量仪器上的极化电压测量,也可以用于高输出阻抗、高压直流信号的测量。
相关产品:爱华仪器AWA1792型极化电压缓冲器
AWA1792型极化电压缓冲器是一款直流电压缓冲器,配合直流电压表即可完成高阻抗设备极化电压的测量。AWA1792的输入级采用场效应晶体管运算放大器,具有极高的输入阻抗和超低的输入偏置电流。
更多产品详情,欢迎咨询了解!